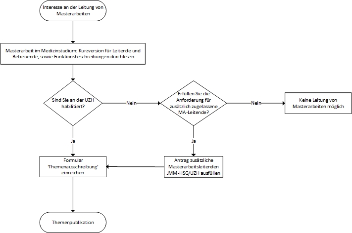
Die Masterarbeit ist obligatorischer Bestandteil des Masterstudiengangs Humanmedizin. Eine Genehmigung dieser ist Voraussetzung für die Zulassung zur eidgenössischen Prüfung Humanmedizin. Formell ist die Medizinische Fakultät der Universität Zürich (MeF UZH) für die Masterarbeit der Studierenden des Joint Medical Masters in St.Gallen (JMM-HSG/UZH) zuständig. Im Rahmen des JMM-HSG/UZH besteht die Möglichkeit, dass forschungs-interessierte Personen aus Ostschweizer Institutionen die Leitung einer Masterarbeit beantragen können und somit Themenvorschläge unterbreiten können. Die Anforderungen für die Leitung von Masterarbeiten finden Sie im Funktionsbeschrieb unter Downloads. Masterarbeitsleitende verfügen über fundierte Forschungserfahrung und Erfahrungen im Umgang mit Studierenden. Eingegebene Themen werden für die St.Galler Track-Studierenden angeboten, welche sich für die Bearbeitung der Themen bewerben können. Alle Dokumente müssen im Sekretariat der School of Medicine eingereicht werden.
Das konkrete Vorgehen ist davon abhängig, ob die Masterarbeitsleitenden bereits an der MeF UZH habilitiert sind. Die erwähnten Dokumente, sowie die Formulare befinden sich unter Downloads. Für weitere Informationen wenden Sie sich bitte an die School of Medicine.

| Studierendeninformation durch die MeF UZH Bewerbungsstart durch Studierende | Anfang Oktober des 3. Studienjahres |
| Einreichen der Vereinbarung zwischen Masterarbeitsleitenden und Studierenden | Ende Mai des 4. Studienjahres |
| Einreichen der Masterarbeit | Ende Oktober des 6. Studienjahres |